الاجهزه الالكترونيات الامريكية قد تحتاج الى محمول فولت من ١١٠ الى ٢٢٠.قد تحتاج إلى محول كهرباء
مميزات خاصة
USB Printer Support
Network Printer Support
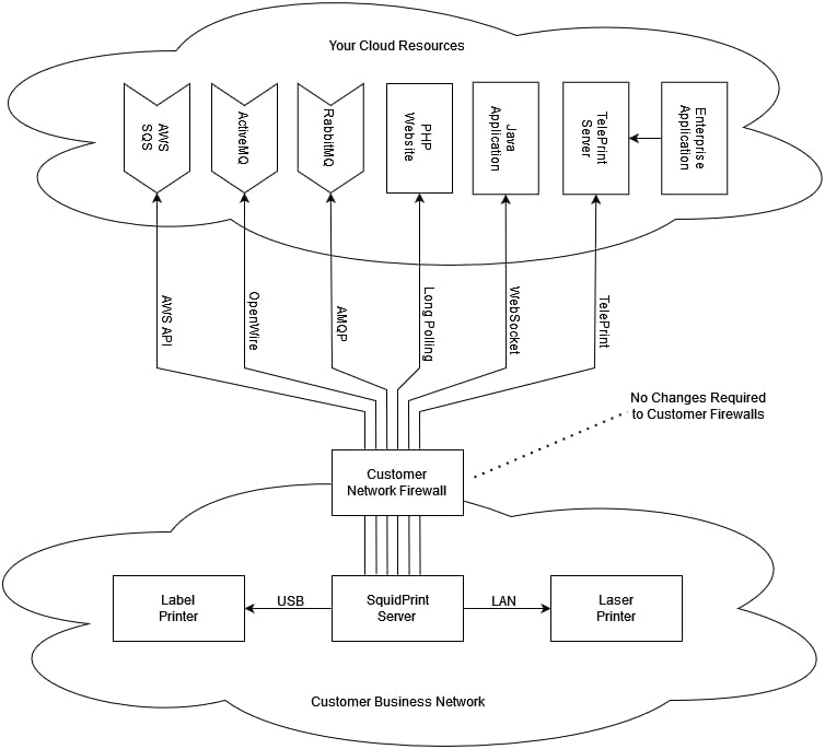
AWS SQS Print Sources
Apache ActiveMQ Print Sources
RabbitMQ Print Sources
HTTPS Long Polling Print Sources
Outbound Websocket Print Sources
وصف
SquidPrint print servers provide direct connectivity from SaaS solutions to on-site printers, including receipt and label printers. No subscription is required - the print servers connect to your application. Connection protocols include AWS SQS, ActiveMQ, RabbitMQ, HTTP long polling, and outbound WebSockets. To view a live demonstration, log in to demo.squidprint.io using the password "demo". Power supply is not included - a 3A USB C power supply should be purchased separately.