Feature:
1. PRACTICAL JUDGE: Single op amp and dual op amp screening circuit board, the circuit board can judge whether the IC can be amplified, and can roughly judge the conversion rate of the chip
2. SINGLE OP AMP MODELS: Support single op amp and dual op amp test, support LM741, LF356, NE5534, TL071, TL081, OP07 and other standard package single op amp
3. DUAL OP AMP MODELS: Support LM358, NE5532, TL072, TL082, MC1458, RC4558, OP275, AD827 and other standard package dual op amps
4. FIND OUT LOW SPEED CHIP: This product can find those low speed chips disguised as high speed chips, useful and practical
5. RELIABLE PCB: Made of excellent quality PCB materials, with reliability and miniaturization, good maintenance and interchangeability
How to Use:
Specification:
Item Type: Operational Amplifier
Material: PCB
Product Size: Approx. 92 x 57 x 17mm / 3.62 x 2.24 x 0.67in
Working Voltage: DC 12V
Working Current: More than 100mA
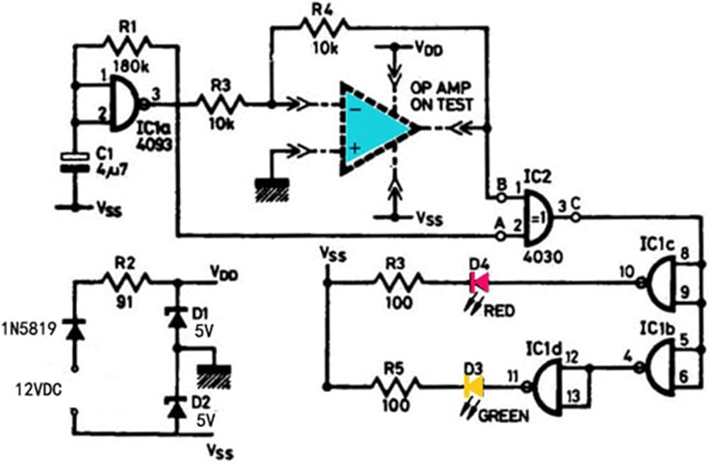
Principle Introduction:
IC1a in the circuit is connected to a multivibrator and an operational amplifier with a frequency of about 1Hz. The working state of the inverting amplifier connected to the unity gain to be tested.
IC2 is an EX OR gate whose truth table is that the output is 1 when the two inputs are inverted.
So:
If the op amp. Normal, point A and point B of IC2 must be reversed, so C is 1, and it is still 1 after IC1b and 1d, so the yellow LED D3 is on;
If the op amp. When the output is open, the C point of IC2 must be 0 all the time. After passing through IC1c, it becomes 1, and the red LED D4 is on.
If the op amp is shorted internally. With the output voltage fixed as positive or negative, the output of IC1c is also a low frequency square of