HiLetgo 2 قطعة GUVA-S12SD مستشعر كشف الأشعة فوق البنفسجية وحدة مستشعر الضوء فوق البنفسجي S12SD مستشعر الضوء نطاق الكشف عن الطول الموجي 240 نانومتر - 370 نانومتر 130 درجة كشف زاوية كبيرة
Working voltage:2.5V-5V; Wavelength Detection Range: 240nm-370nm
Large Angle Detection Area: 130 Degrees
Widely be applied to UV testers, UV watches, outdoor sports equipments etc
وصف
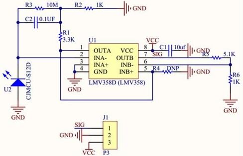
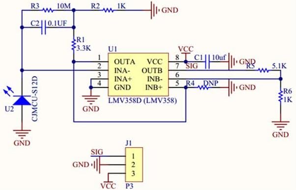
Description:
This GUVA-S12SD UV detect sensor module uses a GaN-based Schottky photodiode with high responsiveness and low dark current. The onboard LM358 amplifier amplifies the weak signal from the photodiode output. The wavelength detection range is 240nm-370nm, it has 130 degrees large angle detection area, widely be applied to UV testers, UV watches, outdoor sports equipments etc.
Package included:
2 x GUVA-S12SD UV Detect Sensor Module