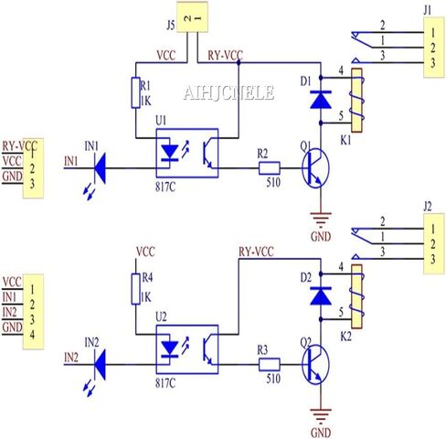
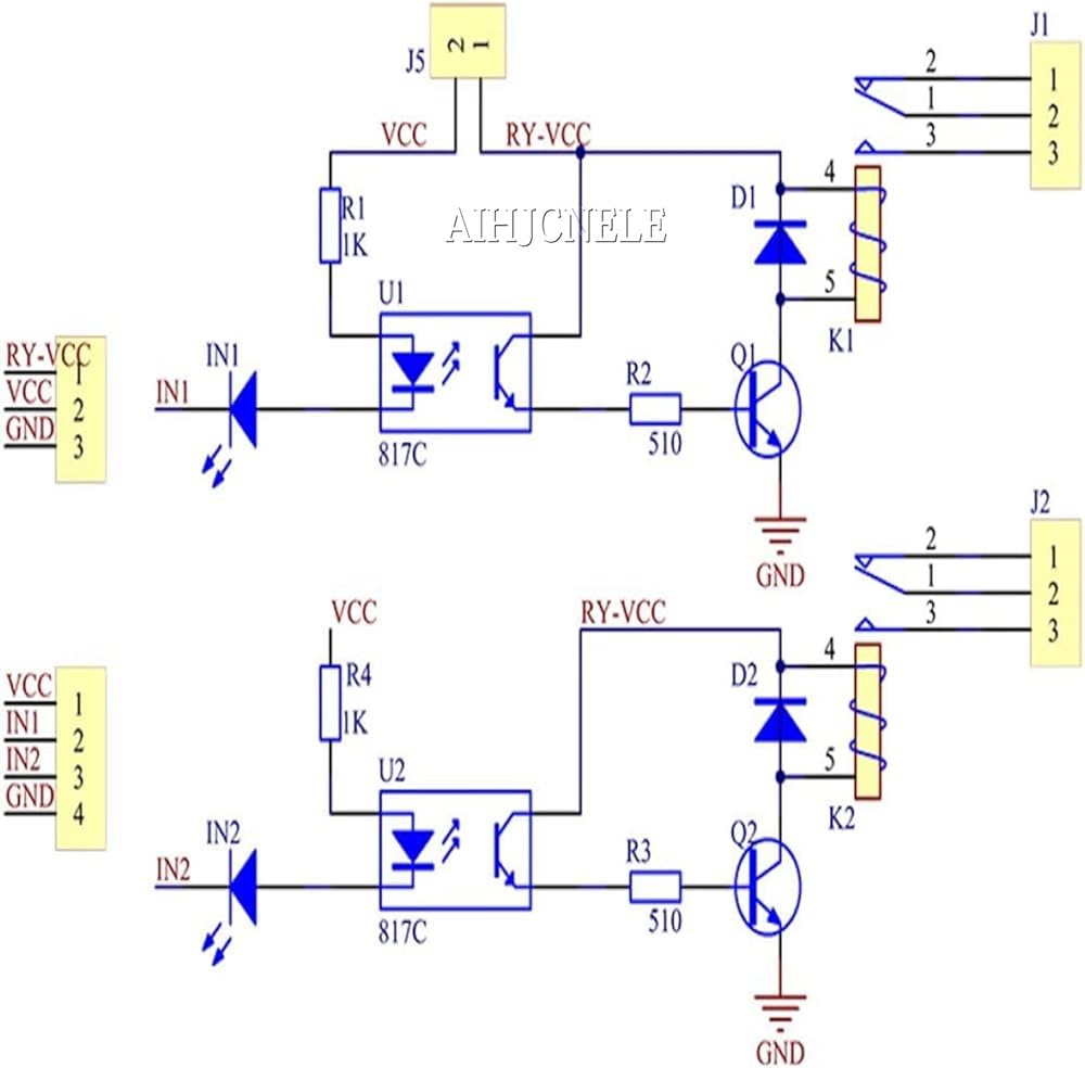
وحدة درع مرحل بقناتين 5 فولت من راسبي لجهاز أونو 2560 1280 ARM PIC AVR STM32 DIY
جهد تشغيل الوحدة 5 فولت؛
باستخدام عزل بصري اس ام دي والقدرة على القيادة وأداء مستقر وتيار الزناد 5 ميلي امبير
تستخدم الوحدة مرمم عالي الجودة الأصلي، وعادة ما تكون مفتوحة الحد الأقصى للحمل: تيار متردد 250 فولت/10 أمبير، تيار مستمر 30 فولت/10 أمبير؛
تصميم يتحمل الأخطاء، حتى إذا تم كسر خط التحكم، لن يعمل المرحل
يمكن أن تكون الوحدة عالية أو منخفضة عن طريق مشغل إعداد القفز.
تصميم واجهة الطبيعة البشرية، جميع الواجهات متاحة من خلال أسلاك توصيل طرفية مباشرة، مريحة للغاية؛